Atletico Madrid

Matrix Font Generator


The Dot Factory An Lcd Font And Image Generator
www.eran.io

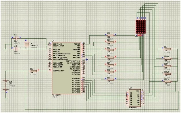
The System Generator Hardware Model Of The Adaptive Matrix
www.researchgate.net

Traffic Matrix Generator Download Scientific Diagram
www.researchgate.net

Led Matrix Font Generator On The App Store
apps.apple.com

Matrix Style Text Effect Online
textpro.me

Code Matrix Onetime Password Generator Hardware Stock Illustration
www.shutterstock.com

Led Matrix Font Generator By Gopi Gadhiya
appadvice.com

Naming Convention Check Dac Manual
www.ristancase.com

Online Led Matrix Font Generator With Binary And Hex Codes For
www.pinterest.com

Led Matrix Code Generator Etsy
www.etsy.com

Madrix 3 Help And Manual
help.madrix.com

Led Scolling Dot Matrix Font Graphics Generator 5x8 5x7 8x8 6
www.instructables.com

System Generator Blocks For Gramian Matrix Computation Before
www.researchgate.net

5x7 Dot Matrix Font Generator White Color From China Manufacturer
ledlightpanel.en.hisupplier.com

Matrix Font Generator Free Text Conversion Online No Watermark
www.fonttopng.com

Character Set Data
www.massmind.org

Led Matrix Font Generator App For Iphone Free Download Led
iphone.apkpure.com

The Code Matrix And Onetime Password Generator Hardware Stock
www.istockphoto.com

Led Scolling Dot Matrix Font Graphics Generator 5x8 5x7 8x8 6
www.instructables.com

Code Matrix Onetime Password Generator Hardware Stock Illustration
www.shutterstock.com

5x7 Led Display Font Generator Program Electronics Projects Circuits
320volt.com

Core Initial Featureset Structures Issue 3614 Openapitools
github.com

40 Free Sci Fi Fonts For Designers
www.hongkiat.com

Pin On Awesome
in.pinterest.com

Textturizer Generate Text With Texture Textures For Photoshop
www.textures4photoshop.com

Another Copy Matrix My Eyes My Eyes Unstoppable Matrix Meme
memegenerator.net

Led Matrix Red 8x8 Tutorial Steemit
steemit.com

Bus Matrix Font By Studio Dot By Dot Creative Fabrica
www.creativefabrica.com

The 5 Best Instagram Font Generators Creative Bloq
www.creativebloq.com

Font Customiser For Adafruit S Fontconvert
www.foobarflies.io

Barcode Generator Software
www.teklynx.com

Cn 131 Product Generator Node Scientific Strategy
scientificstrategy.com

Led Matrix Font Generator On The App Store
apps.apple.com

Square Dot Matrix Font Download
fontmeme.com

Buy Qr Code Generator Pro Microsoft Store
www.microsoft.com

Led Matrix Font Generator On The App Store
apps.apple.com

Matrix Wallpapers Generator Apps On Google Play
play.google.com

Led Scolling Dot Matrix Font Graphics Generator 5x8 5x7 8x8
trybotics.com

Led Font Creator With Scrolling Display Codeproject
www.codeproject.com

Easy Font Creation For Led Matrix From Truetype System Fonts
www.georgegardner.info

Byte Font Designer Gabriel S Blog
gabrieldsblog.wordpress.com

Https Encrypted Tbn0 Gstatic Com Images Q Tbn 3aand9gct7pitdtymru3h4g97clk6pgaplzkme4cqujk7me3kw6eclpzet Usqp Cau
encrypted-tbn0.gstatic.com

Led Matrix Font Generator For Android Apk Download
apkpure.com

Github Benasb Led Matrix Generator Generate Graphics For Led
github.com

Matrix Fonts Fontspace
www.fontspace.com

Lcd Dotmatrix Codegenerator Avi Youtube
www.youtube.com

Miracle Generator Hacking The Matrix Youtube
www.youtube.com

Data Matrix Excel Barcode Generator Standaloneinstaller Com
standaloneinstaller.com

Led Matrix Font Generator Android Apps Appagg
appagg.com

Full Color Indoor Led Dot Matrix 8 8 Led Dot Matrix For Laptops
www.alibaba.com

Led Matrix Font Generator App Price Drops
appsliced.co

Matrix Code Generator 1 0 2 Matrix
www.reddit.com

Matrix Font Matrix Font Generator
fontmeme.com

Dot Matrix Font Generator Free Text Conversion Online No
www.fonttopng.com

16x16 Dotmatrix Codeproject
www.codeproject.com

User Tutorial For Data Matrix Font And Encoder For Windows
www.idautomation.com

Led Scolling Dot Matrix Font Graphics Generator 5x8 5x7 8x8
www.pinterest.com

C Program Random Matrix Generator Only Saves Last Row Help
stackoverflow.com

Matrix Text Effect Photoshop Tutorial Youtube
www.youtube.com

Madrix 5 Help And Manual
help.madrix.com

8x8 Pixel Rom Font Editor
www.min.at

Dot Matrix Font Dafont Com
www.dafont.com

Https Encrypted Tbn0 Gstatic Com Images Q Tbn 3aand9gcsz Bwqjcue2l5rui1r4ucoka04sk5 78mbc27u7k7kk6lgbti3 Usqp Cau
encrypted-tbn0.gstatic.com

7 5 Dot Matrix Character Generator Microcontroller Based Projects
www.picmicrolab.com

Led Matrix Font Generator 1 0 Apk Androidappsapk Co
androidappsapk.co

Led Scolling Dot Matrix Font Graphics Generator 5x8 5x7 8x8 6
www.instructables.com

Matrix Fonts Fontspace
www.fontspace.com

Dot Matrix Font Bitmap2lcd Software Tool Blog About Glcd
bitmap2lcd.com

Led Scolling Dot Matrix Font Graphics Generator 5x8 5x7 8x8
www.pinterest.com

Keep Calm The Matrix Has You Meme Generator
memegenerator.net

Learn On The Fly Online Led Matrix Font Generator With Binary
www.riyas.org

Stanley A Meyer K2 Gms Vanriable Pulse Frequency Generator Vic
www.pcbway.com

Blend Swap Matrix Code Generator
www.blendswap.com

Https Encrypted Tbn0 Gstatic Com Images Q Tbn 3aand9gct6nafpjre5s67xfweh Twndjpogyzrvf2gsa Usqp Cau

Pi Lite Led Matrix Board Custom Sprites Example Raspberry Pi Spy
www.raspberrypi-spy.co.uk

Unduh Font Dot Matrix Hex Code Generator Example Heremfil
heremfil492.weebly.com

Data Matrix Barcode Generator 2d Barcode Generator Sdk
www.tec-it.com

One Team One Queue The Matrix Screen Meme Generator
memegenerator.net

Led Matrix Font Generator Apps On Google Play
play.google.com

5x7 Dot Matrix Font Generator From China Manufacturer Ningbo Smc
ledlightpanel.en.hisupplier.com

Get Qr Code Generator Microsoft Store
www.microsoft.com

Composition Matrix Code Generator Vuo
vuo.org

Data Matrix Excel Barcode Generator By Idautomation
standaloneinstaller.com

Ledcalc Dot Led Matrix Character Generator Cransh Hacks
cranshyhacks.wordpress.com

Https Encrypted Tbn0 Gstatic Com Images Q Tbn 3aand9gcs7b9cpunb5kpzigowivnmqfaz4c2jbhlj5hrpbpzzbgaa9jplw Usqp Cau
encrypted-tbn0.gstatic.com

First Steps With The Arduino Uno R3 And Nano Maker Makered
gustmees.wordpress.com

Matpaint Simple App With Simple Features Codeproject
www.codeproject.com

Madrix 5 Tutorials
help.madrix.com

The Character Generator Rom Computer Graphics Primer
www.atariarchives.org

Datamatrixencoder Data Matrix Barcode Generator
www.mobiliodevelopment.com

Led Matrix Font Creator Brads Electronic Projects Forum
www.bradsprojects.com

Crystal Reports Data Matrix Native Barcode Generator
www.idautomation.com

Primordial Algorithms Game Matrix 9 Game Generator The Game Of
www.facebook.com

Embedded Softwares Tools
ahmadkamal.my-place.us

Https Encrypted Tbn0 Gstatic Com Images Q Tbn 3aand9gcswynwbgyjczwbvfsgqps8trchrwu74qliyuexxys7a Rgtjn8a Usqp Cau
encrypted-tbn0.gstatic.com

Matrix Font Generator Fonts Pool
fontspool.com

Automatic Change Matrix Generator Youtube
www.youtube.com

Textturizer Generate Text With Texture Textures For Photoshop
www.textures4photoshop.com

Matrix Photo Generator Apply Green Code Effect To Your Pics
funny.pho.to

Led Scolling Dot Matrix Font Graphics Generator 5x8 5x7 8x8 6
www.instructables.com

Matrix Logo Design Free Online Design Tool
flamingtext.com

Madrix 5 Tutorials
help.madrix.com

Matrix Digital Rain Wikipedia
en.wikipedia.org

Help Designing Matrix Fonts Ninechargen Jons Blog
www.jontrinder.com

close